杭州龙凤桑拿spa,杭州丽晶国际喝茶wx,杭州315桑拿夜网论坛

电话:
新闻资讯
竭诚为用户提供高性价比的仪器仪表以及无微不至的服务!欢迎各界朋友莅临参观、指导和业务洽谈。
当前位置:
首页 > 新闻资讯 > 技术支持

液位计选型指南:如何选择适合您需求的液位测量设备

2025-09-30

这是一份非常全面和实用的液位计选型指南。无论您是工程师、采购人员还是项目负责人,这份指南都将帮助您系统地选择最适合您具体需求的液位测量设备。

引言:为什么液位计选型如此重要?

液位测量是过程控制中的关键环节,直接影响生产安全、效率、成本和产品质量。一个不合适的液位计可能导致:

  • 安全事故(如溢罐、空罐干烧)

  • 产品损失与浪费

  • 生产过程不稳定

  • 高昂的维护成本

没有“万能”的液位计,最佳选择完全取决于具体的应用工况。


第一步:明确核心应用参数(选型基?。?/strong>

在考虑任何技术之前,请先明确以下7个关键问题:

  1. 测量介质是什么?

    • 性质:水、油、酸、碱、浆料、粉末、颗粒?

    • 介电常数(对于电容、射频导纳、雷达很重要):低介电常数(如液化气、轻油)对某些技术是挑战。

    • 导电性:是否导电?(这直接决定了电容式、导纳式等能否使用)

    • 粘稠度与腐蚀性:是否易粘附、结晶或具有腐蚀性?

  2. 过程条件如何?

    • 温度范围:常温、高温还是低温?

    • 压力范围:常压、微正压、高压还是真空?

    • 过程连接:法兰口径、等级、材质?螺纹接口?

  3. 容器类型与安装环境?

    • 容器:敞口池、常压罐、压力罐、带搅拌的罐、球罐?

    • 安装方式:顶部安装、侧装、插入式?

    • 空间:是否有足够的安装空间?是否有障碍物(如搅拌器、加热盘管)?

  4. 测量要求是什么?

    • 测量范围:需要测量多高的液位?(量程)

    • 精度与分辨率:需要多精确?±1mm, ±1cm?

    • 接触式与非接触式:介质是否不允许接触?卫生等级要求(如食品、制药)?

  5. 输出与通信需求?

    • 输出信号:4-20mA模拟量、继电器开关、RS485?

    • 通信协议:需要HART、PROFIBUS PA/DP、Foundation Fieldbus吗?

    • 显示:需要现场显示吗?

  6. 安全与认证要求?

    • 防爆:区域是否存在爆炸性气体?(需要防爆认证,如Ex d, Ex ia, Ex nA)

    • 卫生认证:是否需要3-A、FDA、EHEDG认证?

    • 其他:IP防护等级(防水防尘)、SIL安全等级。

  7. 预算与生命周期成本?

    • 初次采购成本

    • 安装成本

    • 长期维护成本(如定期清洗、校准、更换备件)


第二步:主流液位计技术类型与优缺点对比

以下表格汇总了最常见液位计的特点,帮助您快速筛选。

液位计类型 原理简介 主要优点 主要缺点 典型应用
1. 雷达液位计 向液面发射微波并接收回波,通过时间差计算距离。 - 高精度
- 非接触式,不受介质性质影响
- 适用于高压、高温、腐蚀性工况
- 成本较高
- 低介电常数介质测量效果差
- 泡沫、搅拌可能干扰
储罐、过程容器、强腐蚀性液体
2. 超声波液位计 向液面发射声波并接收回波,通过时间差计算距离。 - 非接触式
- 成本适中
- 安装简单
- 受蒸汽、粉尘、泡沫影响大
- 温度和压力变化影响声速(精度稍低)
- 不能用于真空
水处理、明渠流量、浆料、简单储罐
3. 磁翻板液位计 基于连通器原理,带磁性的浮子随液位升降,驱动外部翻片翻转显示。 - 直观可视
- 无需电源
- 可靠性高,成本低
- 仅限现场指示
- 需侧装,有移动部件
- 不耐高压和冲击
锅炉、水箱、需要本地清晰指示的场合
4. 静压式液位计 测量液体底部某点的静压力,换算成液位高度。 - 无活动部件,可靠性高
- 安装简单,成本低
- 适用于大型储罐和深井
- 精度受介质密度变化影响
- 需要知道介质密度
水塔、储罐、地下水监测
5. 射频导纳/电容式 探测探头与罐壁间电容(或阻抗)的变化。 - 无活动部件,耐磨损
- 适用于高压、高温场合
- 可区分粘附层
- 需接触介质
- 介质介电常数需稳定或已知
- 校准相对复杂
粉末、颗粒、粘稠液体、高温高压液体
6. 浮球液位开关 浮球随液位升降,驱动杆管内干簧管通断。 - 结构简单,成本极低
- 可靠性高
- 多种输出形式(点、多点)
- 仅限开关量控制,不能连续测量
- 有活动部件,可能卡住
水泵控制、液位高低报警、水箱自动供水
7. 伺服式/重锤式液位计 通过伺服电机驱动浮子或重锤接触液面,测量缆绳放出长度。 - 极高精度(毫米级)
- 直接测量,不受介质特性影响
- 有活动部件,维护量大
- 成本高,响应速度慢
- 不适用于粘稠液体
贸易交接、高精度计量罐
8. 磁致伸缩液位计 通过检测脉冲波与浮子磁环相互作用的位置来测量。 - 高精度
- 可同时测量液位和界面(油水分离)
- 响应快
- 成本较高
- 有活动部件(浮子)
- 安装要求高
液压油箱、油罐车、需要界面测量的储罐

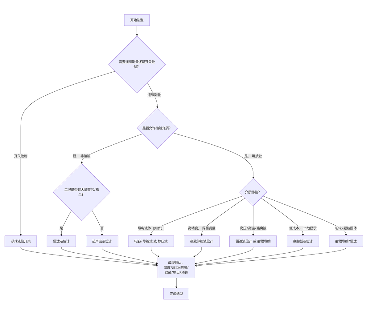
第三步:决策流程图 - 如何一步步选择

这是一个简化的决策流程,帮助您快速定位:


第四步:特殊工况与高级考量

  • 界面测量(如油水界面):磁致伸缩伺服式液位计是首选,某些导纳雷达技术也能实现。

  • 固体料位测量(粉末、颗粒):

    • 射频导纳是经典选择,能克服粘附影响。

    • 雷达液位计(带导波杆或喇叭天线)适用于各种固体。

    • 对于非常恶劣的工况(如粉尘极大),重锤式也是一种选项。

  • 卫生型应用(食品、制药):选择符合3-A标准、采用抛光处理、无死角设计的液位计,如卫生型雷达、电容式。

  • 贸易交接:要求极高的精度和认证,伺服式液位计高精度雷达液位计是标准选择。

总结与建议

  1. 没有最好,只有最合适。始终从您的具体应用出发。

  2. 安全第一。在易燃易爆环境,防爆认证是强制要求。

  3. 考虑总拥有成本。一个便宜的液位计如果频繁故障,其维护成本和?;鹗Э赡茉冻浔旧砑壑怠?/span>

  4. 咨询专家。当您不确定时,将您的详细工况参数提供给有信誉的供应商或制造商的技术支持,他们能提供最专业的选型建议。

希望这份详细的指南能帮助您做出明智的液位计选型决策!想了解更多流量计相关信息或者液位计选型,可咨询 艾丝特 液位计厂家技术客服:180 1926 2426(微信同号)获取帮助。

分享至:


在线客服
微信联系
获取报价
咨询热线
返回顶部